uniboard.ch uniboard.ch Registrieren
Du studierst, aber hast noch keinen User-Account<br /> auf dem uniboard.ch?

Du studierst, aber hast noch keinen User-Account
auf dem uniboard.ch?

Registrieren Kein/e Student/in? Probleme bei der Registrierung?
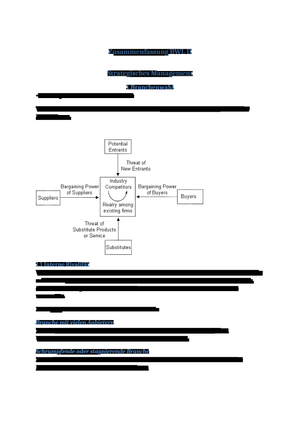
uniboard.ch Downloads Studium Universität Zürich (UZH) Wirtschaftswissenschaftliche Fakultät UZH Betriebswirtschaftslehre II (V + Ü) (Business Administration II) Zusammenfassung strat.management Zusammenfassung strat.management

Zusammenfassung strat.management

Zusammenfassung strat.management
Semester
FS13
Kategorie
Zusammenfassung
Uploader
Knägi
Autor
Knägi
Hinzugefügt
30.06.2013
Dateigrösse
212.4 KB
Downloads
74
Datei herunterladen

aktuelle zusammenfassung strategisches management