uniboard.ch uniboard.ch Registrieren
Du studierst, aber hast noch keinen User-Account<br /> auf dem uniboard.ch?

Du studierst, aber hast noch keinen User-Account
auf dem uniboard.ch?

Registrieren Kein/e Student/in? Probleme bei der Registrierung?
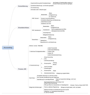
uniboard.ch Downloads Studium Universität St. Gallen (HSG) Master HSG Die Aufgaben eines CFO Aufgaben CFO ZSF: Accounting Aufgaben CFO ZSF: Accounting

Aufgaben CFO ZSF: Accounting

Aufgaben CFO ZSF: Accounting
Semester
Kategorie
Zusammenfassung
Uploader
HSG Insider
Autor
Unbekannt
Hinzugefügt
18.12.2015
Dateigrösse
61.8 KB
Downloads
5
Datei herunterladen

Aufgaben CFO ZSF: Accounting