uniboard.ch uniboard.ch Registrieren
Du studierst, aber hast noch keinen User-Account<br /> auf dem uniboard.ch?

Du studierst, aber hast noch keinen User-Account
auf dem uniboard.ch?

Registrieren Kein/e Student/in? Probleme bei der Registrierung?
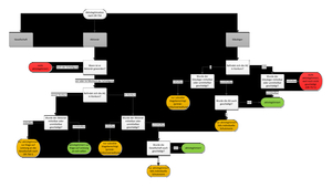
uniboard.ch Downloads Studium Universität Zürich (UZH) Rechtswissenschaftliche Fakultät UZH Handels- und Wirtschaftsrecht I Diagramm Aktivlegitimation OR 754 Diagramm Aktivlegitimation OR 754

Diagramm Aktivlegitimation OR 754

Diagramm Aktivlegitimation OR 754
Semester
FS13
Kategorie
Zusammenfassung
Uploader
annika.s
Autor
Annika Sinkwitz
Hinzugefügt
13.05.2014
Dateigrösse
122.9 KB
Downloads
213
Datei herunterladen

Diagramm zur Veranschaulichung der komplizierten Aktivlegitimation nach OR 754 (Verantwortlichkeitsklage)