uniboard.ch uniboard.ch Registrieren
Du studierst, aber hast noch keinen User-Account<br /> auf dem uniboard.ch?

Du studierst, aber hast noch keinen User-Account
auf dem uniboard.ch?

Registrieren Kein/e Student/in? Probleme bei der Registrierung?
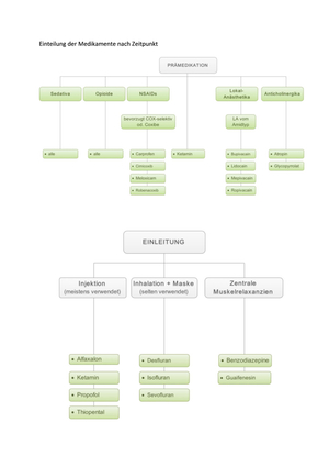
uniboard.ch Downloads Studium Universität Zürich (UZH) Vetsuisse-Fakultät UZH 4. Studienjahr Klinische Themen Ablauf Anästhesie Diagramme Ablauf Anästhesie Diagramme

Ablauf Anästhesie Diagramme

Ablauf Anästhesie Diagramme
Semester
Kategorie
Anderes
Uploader
Anonym
Autor
Unbekannt
Hinzugefügt
06.12.2022
Dateigrösse
481.9 KB
Downloads
112
Datei herunterladen

Ablauf Anästhesie Diagramme