uniboard.ch uniboard.ch Registrieren
Du studierst, aber hast noch keinen User-Account<br /> auf dem uniboard.ch?

Du studierst, aber hast noch keinen User-Account
auf dem uniboard.ch?

Registrieren Kein/e Student/in? Probleme bei der Registrierung?
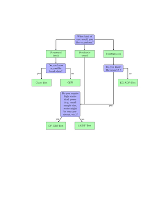
uniboard.ch Downloads Studium Universität Zürich (UZH) Wirtschaftswissenschaftliche Fakultät UZH Einführung in die Zeitreihenanalyse Flowchart - Different tests and when to use them Flowchart - Different tests and when to use them

Flowchart - Different tests and when to use them

Flowchart - Different tests and when to use them
Semester
4. Semester
Kategorie
Anderes
Uploader
Capitano
Autor
Jan Guggenbuehler (Capitano)
Hinzugefügt
24.05.2014
Dateigrösse
28.5 KB
Downloads
46
Datei herunterladen

Flowchart - Different tests and when to use them