uniboard.ch uniboard.ch Registrieren
Du studierst, aber hast noch keinen User-Account<br /> auf dem uniboard.ch?

Du studierst, aber hast noch keinen User-Account
auf dem uniboard.ch?

Registrieren Kein/e Student/in? Probleme bei der Registrierung?
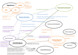
uniboard.ch Downloads Studium Universität Zürich (UZH) Wirtschaftswissenschaftliche Fakultät UZH Einführung in die Wirtschaftsprüfung (VU) (Introduction to Auditing) Auditing Audit Universe Auditing Audit Universe

Auditing Audit Universe

Auditing Audit Universe
Semester
HS12
Kategorie
Anderes
Uploader
m.eti
Autor
m.eti
Hinzugefügt
19.05.2013
Dateigrösse
425.8 KB
Downloads
78
Datei herunterladen

Hier eine kleine Übersicht zur Orientierung!

Für Verbesserungen oder Korrekturvorschläge, sende mir bitte eine Private Nachricht.
Herzlichen Dank!